
MAX5974A PoE方案

Maxim POE方案
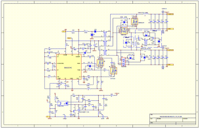
Maxim公司的MAX5974A/MAX5974B/ MAX5974C/MAX5974D是宽输入电压的电流模式正向电源转换器,主要用于PoE的受电设备(PD)。MAX5974A/MAX5974C适合通用或电信输入电压,而MAX5974B/ MAX5974D输入电压低到10.5V,器件内部提供1%的误差放大器,可编开关频率从100kHz到600kHz,主要用在PoE IEEE® 802.3af/at受电设备,大功率PD(Beyond the 802.3af/at Standard),有源箝位的正向DC/DC转换器,IP电话,无线接入点,安检照相机。遇欣拓科技介绍MAX5974A/B/C/D主要特性,方块图,典型应用电路图,以及PoE应用参考设计指标和电路图。
The MAX5974_ provide control for wide-input-voltage, active-clamped, current-mode PWM, forward converters in Power-over-Ethernet (PoE) powered device (PD) applications.
The MAX5974A/MAX5974C are well-suited for universal or telecom input range, while the MAX5974B/ MAX5974D also accommodate low input voltage down to 10.5V.
The devices include several features to enhance supply efficiency. The AUX driver recycles magnetizing current instead of wasting it in a dissipative clamp circuit. Programmable dead time between the AUX and main driver allows for zero-voltage switching (ZVS). Under lightload conditions, the devices reduce the switching frequency(frequency foldback) to reduce switching losses.
The MAX5974A/MAX5974B feature unique circuitry to achieve output regulation without using an optocoupler, while the MAX5974C/MAX5974D utilize the traditional optocoupler feedback method. An internal error amplifier with a 1% reference is very useful in nonisolated design, eliminating the need for an external shunt regulator.
The devices feature a unique feed-forward maximum duty-cycle clamp that makes the maximum clamp voltage during transient conditions independent of the line voltage, allowing the use of a power MOSFET with lower breakdown voltage. The programmable frequency dithering feature provides low-EMI, spread-spectrum operation.
The MAX5974_ are available in 16-pin TQFN-EP packages and are rated for operation over the -40℃ to +85℃ temperature range.
MAX5974A/B/C/D主要特性:
Peak Current-Mode Control, Active-Clamped Forward PWM Controller
Regulation Without Optocoupler (MAX5974A/ MAX5974B)
Internal 1% Error Amplifier
100kHz to 600kHz Programmable Q8% Switching Frequency, Synchronization Up to 1.2MHz
Programmable Frequency Dithering for Low-EMI, Spread-Spectrum Operation
Programmable Dead Time, PWM Soft-Start, Current Slope Compensation
Programmable Feed-Forward Maximum Duty- Cycle Clamp, 80% Maximum Limit
Frequency Foldback for High-Efficiency Light- Load Operation
Internal Bootstrap UVLO with Large Hysteresis
100μA (typ) Startup Supply Current
Fast Cycle-by-Cycle Peak Current-Limit, 35ns Typical Propagation Delay
115ns Current-Sense Internal Leading-Edge Blanking
Output Short-Circuit Protection with Hiccup Mode
Reverse Current Limit to Prevent Transformer Saturation Due to Reverse Current
3mm x 3mm, Lead-Free, 16-Pin TQFN-EP
MAX5974A/B/C/D应用:
PoE IEEE® 802.3af/at Powered Devices
High-Power PD (Beyond the 802.3af/at Standard)
Active-Clamped Forward DC-DC Converters
IP Phones
Wireless Access Nodes
Security Cameras

图1。MAX5974A/MAX5974B方框图







Copyright © 深圳市遇欣拓科技有限公司 ICP备案号:粤ICP备15042525号
免费热线:0755-29042980 深圳市福田区深南中路2018号兴华大厦东栋750 URL:www.sz-yxt8.com
免费热线:0755-29042980 深圳市福田区深南中路2018号兴华大厦东栋750 URL:www.sz-yxt8.com
本站部分图文来源网络,如有侵权问题请通知我们处理!
建网站维护